首页
关于我们
组织介绍
组织章程
组织架构
管理制度
领导成员
资质证书
党建引领
理论学习
党建活动
工会要闻
信息公开
通知公告
信息公示
年度报告
财务审计
获得荣誉
公益项目
万基金
景基金
明基金
星基金·职场加油站
碧霞书院
款物捐赠来源
新闻中心
机构动态
政策法规
联系我们
首页
关于我们
组织介绍
组织章程
组织架构
管理制度
领导成员
资质证书
党建引领
理论学习
党建活动
工会要闻
信息公开
通知公告
信息公示
年度报告
财务审计
获得荣誉
公益项目
万基金
景基金
明基金
星基金·职场加油站
碧霞书院
款物捐赠来源
机构动态
联系我们
首页
>
信息公示
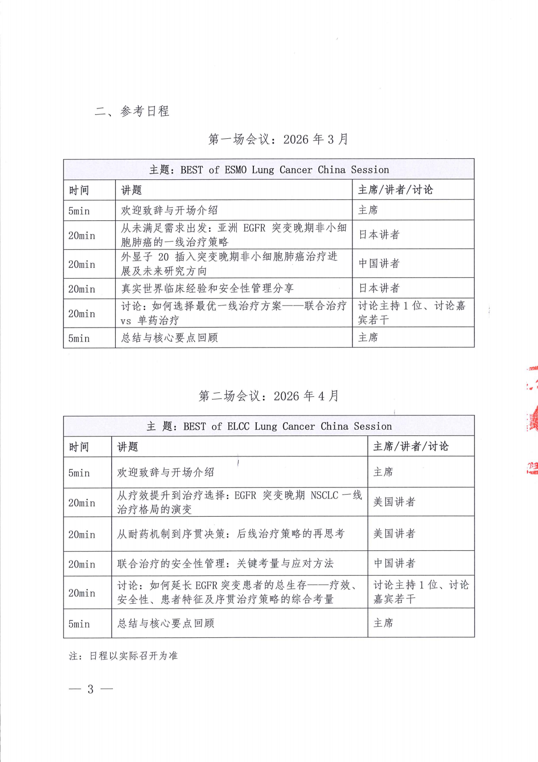
肺凡强音·国际大会精粹中国场-活动方案
2026-02-28 11:13
关于我们
北京华夏公益基金会(简称“华夏基金会”,英文名Huahsia Foundation,缩写HSF)成立于2016年8月18日,以开展慈善活动为宗旨,不以盈利为目的;弘扬中华优秀传统文化,促进国际人文交流合作。是中关村智慧医工交叉协会会长单位、中国西部开发促进会副会长单位、全国中小城市委员会副会长单位。
[详情]
通知公告
北京华夏公益基金会变更公告
北京华夏公益基金会正式揭牌